Nội dung dưới đây là tài liệu tham khảo cho 10 kỹ thuật Surface SOLIDWORKS nâng cao giúp bạn tối ưu hóa quy trình. Dù bạn đang làm trong lĩnh vực thiết kế công nghiệp, ô tô hay đơn giản là muốn nâng cao kỹ năng của mình, những mẹo này sẽ giúp bạn tạo ra các mô hình bề mặt sạch hơn, linh hoạt hơn và hiệu quả hơn.
10 Kỹ thuật Surface SOLIDWORKS nâng cao
Nếu bạn từng xử lý một mô hình bề mặt phức tạp trong SOLIDWORKS 3D CAD, bạn sẽ biết Feature Tree có thể trở nên phức tạp như thế nào. Đó chính xác là điều đã xảy ra khi bắt đầu mô hình hóa chiếc mũ Stormtrooper hoàn toàn bằng surface. Đó là một thử thách đậm chất “công nghệ” và cũng là cách hoàn hảo để đi sâu vào quy trình làm việc với surface và rút ra những bài học giá trị.
1. Tạo các mặt phẳng tham chiếu bằng cách sử dụng các đỉnh

Khi tạo hình học trên các bề mặt nghiêng, hãy thử sử dụng ba đỉnh hiện có để định nghĩa một mặt phẳng, sau đó dịch chuyển nó để vẽ phác thảo. Đây là cách hiệu quả để tránh các sketch 3D phức các. Và nếu bạn không có các đỉnh phù hợp để sử dụng, các điểm hình học tham chiếu cũng hiệu quả tương đương, và chúng nổi bật trong feature tree giúp bạn dễ sử dụng lại sau này.
2. Mở rộng Solid Geometry bằng Surface Offset

Bạn không thể mở rộng trực tiếp một mặt phẳng bằng các công cụ kỹ thuật Surface SOLIDWORKS, nhưng bạn có thể “lách luật”. Dùng Surface Offset với giá trị offset bằng 0 sẽ tạo ra một bản sao của mặt đó dưới dạng surface. Từ đó, Surface Extend cho phép bạn kiểm soát hoàn toàn việc mở rộng. Sau bước này surface mới có thể được cắt gọt và làm làm dày để hợp nhất với khối ban đầu.
3. Dọn dẹp với Delete Body

Khi mô hình bề mặt của bạn phát triển, bạn sẽ không tránh khỏi việc tạo ra các body bề mặt tạm thời, bề mặt tooling, các tham chiếu offset và các khối rắn bổ sung. Thay vì tạo một lệnh Delete Body mới mỗi lần, bạn nên dùng một cách hiệu quả hơn: Chỉ tạo một tính năng Delete Body duy nhất và liên tục kéo nó xuống dưới trong cây tính năng. Cách này cho phép bạn dọn dẹp các hình học không cần thiết ở mỗi giai đoạn mà không làm cồng kềnh danh sách tính năng.
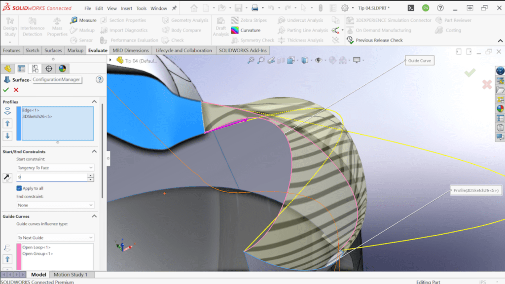
4. Loft với tiếp tuyến theo mặt cho Ballooned Surfaces

Đây là một ví dụ điển hình về việc sử dụng Surface Loft với chế độ Tangency to Face để tạo ra các chuyển tiếp mượt mà và có chủ đích. Trong trường hợp này, cần phần thông gió ở mặt trước của mũ bảo hiểm phồng ra một cách có kiểm soát.
Thay vì dựa vào các đường dẫn phức tạp hoặc nhiều biên dạng, cần sử dụng điều khiển tiếp tuyến để đẩy hình dạng ra ngoài.
Điểm chính: Bạn có thể tăng mức độ ảnh hưởng của thiết lập tangency để kiểm soát mức độ mà bề mặt “phồng” ra khỏi mặt ban đầu.
Không có guide curve ở giữa (chỉ có hai đường ở hai bên). Bằng cách điều chỉnh độ ảnh hưởng của tangency, sẽ đạt được chính xác hình dạng mong muốn chỉ với số lượng tính năng tối thiểu.
Thay vì dựa vào các đường dẫn phức tạp hoặc nhiều profile, tôi đã sử dụng điều khiển tiếp tuyến để đẩy hình dạng ra ngoài.
5. Sacrificial Surfaces + Surface Fill = Magic

Có thể bạn quan tâm: Giáo trình SOLIDWORKS surface nâng cao: những kỹ năng có thể bạn chưa biết
Mẹo này về mặt kỹ thuật Surface SOLIDWORKS sẽ nằm trước phần số 4 trong quy trình mô hình hóa, nhưng nó sẽ được đề cập đến ngay bây giờ vì nó vừa tạo điều kiện cho mục số 4 hoạt động, vừa phục thuộc vào mục 4 để hoàn thành.
Để loft phần khe thông khí phồng ra ngoài trong mục 4, trước tiên cần một bề mặt ở phía dưới để làm cạnh tham chiếu. Bề mặt đó chưa tồn tại, vì vậy hãy tạo một bề mặt tam giác tạm thời chỉ để làm cho thao tác loft trở nên khả thi.
Khi phần loft hoàn thành, sẽ không còn cần đến bề mặt tam giác đó nữa, nhưng vẫn cần một bề mặt ở khu vực đó. Vì vậy hãy xóa bề mặt tạm bằng lệnh Delete Body và thay thế nó bằng một Surface Fill.
Chi tiết quan trọng là bề mặt được Fill tham chiếu cạnh được tạo ra trong mục 4, và cần áp dụng tính liên tục của độ cong (Curvature continuity). Điều này cho phép bề mặt được truyền tải độ cong từ phần breather được loft mà không phụ thuộc vào hình dạng của bề mặt hy sinh ban đầu.
Thủ thuật này giúp giữ cho hình học mượt mà đồng thời giảm bớt các tính năng không cần thiết trong mô hình cuối cùng.
6. Kiểm soát độ cong của Loft bằng kỹ thuật Surface SOLIDWORKS

Khi mô hình hóa các chi tiết đối xứng, đặc biệt là các vật thể có hình dạng hữu cơ như mũ bảo hiểm Stormtrooper, việc đảm bảo các chuyển tiếp mượt mà qua mặt phẳng đối xứng là vô cùng quan trọng.
Trong trường hợp này, mặt phẳng bên phải được dùng làm tham chiếu đối xứng, và cần một bề mặt uốn cong mặt phẳng đó một cách hoàn hảo, không để lại bất kỳ điểm gãy nào có thể nhìn thấy.
Đó là lúc thiết lập Normal to Profile trong Surface Loft phát huy tác dụng. Bằng cách kích hoạt tùy chọn này tại điểm cuối của đường loft tiếp xúc với mặt phẳng bên phải, cần buộc bề mặt chuyển tiếp theo phương vuông góc, đảm bảo rằng khi được phản chiếu, nó sẽ tạo thành một bề mặt liền mạch và tiếp tuyến hoàn hảo với phía được phản chiếu.
Đây là một trong những kỹ thuật Surface SOLIDWORKS để duy trì độ cong khi tạo hình đối xứng và tránh các hiện tượng gợn sóng hoặc điểm uốn. Mặc dù chỉ là một tùy chọn nhỏ, nhưng Normal to Profile tạo ra sự khác biệt lớn khi thiết kế hình học đối xứng cần phải trông hoàn hảo từ mọi góc độ.
7. Tạo bề mặt phẳng để phác thảo

Trong quá trình thiết kế, có một thời điểm cần đặt một sketch hình tròn chính xác để tạo chi tiết Blair Induction Filter. Thách thức là khu vực đó không có bề mặt phẳng đáng tin cậy để vẽ. Thay vì sử dụng một bề mặt Fill hoặc loft trông có vẻ phẳng nhưng thực tế không phẳng, đã có thể tạo ra một Planar Surface chuyên biệt cho mục đích này. Điều này cung cấp một bề mặt phẳng hoàn hảo và ổn định cho bản vẽ, từ đó được sử dụng để tạo Surface Loft với kết quả nhất quán.
Việc dùng Planar Surface theo cách này sẽ đảm bảo bề mặt phác thảo thật sự phẳng và không gây ra độ cong ẩn hoặc lỗi rebuild về sau. Điều này đặc biệt quan trọng khi chuẩn bị thực hiện thao tác Boolean hoặc các tính năng có độ chính xác cao.
8. Sử dụng tùy chọn “Keep Selections” trong Surface Trim

Kỹ thuật này giúp đơn giản hóa quy trình Surface Trim bằng cách sử dụng tùy chọn “Keep Selections”. Thay vì phải chọn tất cả các phần muốn loại bỏ, tùy chọn này cho phép bạn chỉ chọn bề mặt muốn giữ lại, giúp quy trình trở nên gọn gàng và trực quan hơn.
Kỹ thuật này được dùng để mô hình các khe thông gió tự nhiên trên mũ Stormtrooper. Một sketch kín được extrude thành bề mặt, và sau đó bề mặt đó được dùng để trim một bề mặt offset nằm phía sau nó.
Đôi khi có nhiều phần mà bạn muốn xóa và một trong đó có thể nằm ngoài tầm nhìn hoặc quá nhỏ để nhận ra. Bằng cách sử dụng tính năng “Keep Selections”, bạn có thể tự động loại bỏ những chi tiết nhỏ này và chỉ giữ lại hình học cần thiết – giúp quy trình mô hình hóa nhanh chóng và đáng tin cậy hơn.
9. Flip Edge Direction trong Ruled Surface

Công cụ Ruled Surface là một cách tuyệt vời để tạo hình học từ một cạnh hiện có, nhưng đôi khi có một hoặc hai cạnh có thể bị đảo ngược hướng – đặc biệt khi chọn một nhóm cạnh cùng lúc.
Mẹo là chỉ cần chọn lại cạnh bị đảo hướng và sử dụng tùy chọn “Alternate Face” để điều chỉnh hướng của nó. Điều này giúp tiết kiệm thời gian và tránh phải tạo trùng lặp các tính năng và ghép chúng lại với nhau.
Lần đầu làm việc với mẫu mũ Stormtrooper, tôi đã bỏ qua bước này. Thay vì chỉ đơn giản đảo hướng cạnh, tôi đã tạo trùng lặp bề mặt có đường kẻ và ghép lại tất cả mọi thứ. Khi nhớ ra nút chuyển đổi, tôi đã quay lại chỉnh sửa phần trước đó để làm gọn lại cây tính năng.
10. Dùng Delete Face kết hợp Fill để dọn dẹp bề mặt (Surface Cleanup)

Công cụ Delete Face là một cách đơn giản nhưng mạnh mẽ để làm sạch hình học, đặc biệt khi kết hợp với tùy chọn “Delete and Patch”. Trong một trường hợp trên mũ Stormtrooper, một phần nhô ra đã xuyên qua bề mặt liền kề và để lại hình học không mong muốn.
Thay vì phải chỉnh sửa lại nhiều tính năng, tôi đã sử dụng công cụ Delete Face với tùy chọn Patch để loại bỏ vùng lỗi và để SOLIDWORKS tự động điền vào. Cách này nhanh chóng và gọn gàng và trông như thể vấn đề đó chưa từng tồn tại.
Đây là một những kỹ thuật Surface SOLIDWORKS giản nhất để xử lý các lỗi mô hình nhỏ mà không cần dựng lại bất kỳ phần nào. Điều này đặc biệt hữu ích khi bạn đang ở giai đoạn cuối của thiết kế và chỉ cần hoàn thiện các chi tiết nhỏ.
Với 10 kỹ thuật Surface SOLIDWORKS nâng cao được chia sẻ trong bài viết đại lý SOLIDWORKS hy vọng sẽ giúp bạn nâng cao kỹ năng, hoàn thiện các chi tiết bề mặt linh hoạt, hiệu quả hơn. Theo dõi ViHoth Solutions để tìm hiểu thêm nhiều tips kỹ thuật hữu ích nhé!
Nếu bạn đang muốn mua SOLIDWORKS bản quyền chính hãng với nhiều ưu đãi hãy liên hệ ngay với ViHoth qua hotline: +84961235303 để được liên hệ và hỗ trợ nhanh nhất.
